Log Aggregation: How It Works, Benefits & Challenges
Imagine a production issue unfolding at 2 a.m. A key service fails, alerts go off, and your team rushes to find the cause. Each group checks its own logs. One looks at the API, another at the database, while others examine container or network activity. Without a unified view, pinpointing the root cause can be time-consuming.
Log aggregation solves this by collecting logs from across your infrastructure and storing them in one location. It gives you a complete view of what is happening, allowing you to trace requests, detect issues, and analyze performance with context. In this article, you will learn how log aggregation works, the types of logs it handles, its main benefits and challenges, and the best practices to make it more effective.
What is Log Aggregation
Log aggregation is the process of collecting, centralizing, and organizing log data from multiple systems, applications, and services into one location. Every component in a digital environment, from servers and databases to cloud services and containers, produces logs that record events and activities. These logs capture useful information such as errors, requests, performance metrics, and user actions.
In large systems, raw log data is often scattered across different sources and formats. This makes analyzing it manually time-consuming and prone to error. Log aggregation tools solve this by collecting logs in real time, converting them into a consistent format, and storing them in a central repository, as shown below:
.png)
This lets you search, filter, and visualize events without checking each system separately.
Key Log Sources Across Your Infrastructure
Effective log aggregation depends on knowing what types of logs your systems produce and what each reveals about performance, reliability, and security. Logs differ in structure, purpose, and volume, but each provides a piece of the larger operational picture.
Application Logs
Application logs record how your software behaves at runtime. They capture information such as requests, responses, errors, latency, and internal events that reflect application logic. These logs are often the first place to look when something fails. For instance, if a user reports that a payment form keeps timing out, the application logs can reveal whether the error originated in the frontend, the backend API, or a third-party integration.
Modern applications also use structured logging, where log entries are stored as key-value pairs rather than plain text. This approach makes searching and filtering much easier. For example, you can query all requests to a specific endpoint that returned an error code above 500.
In distributed environments, where microservices handle different parts of a workflow, application logs become even more important. Each service might log its own piece of the request path. Aggregation ties these together so you can trace a single transaction through multiple services.
System and OS Logs
System logs capture activities and events from the operating system. They provide insight into resource usage, process behavior, and hardware health. These logs are critical for detecting issues like memory exhaustion, CPU spikes, or kernel errors that affect overall stability.
For example, in Linux systems, /var/log/syslog and /var/log/messages contain a record of events such as user logins, package installations, and background process failures. When an application unexpectedly crashes, reviewing both the application and system logs together often clarifies whether the problem came from the software or the underlying OS.
System logs also play a key role in security. They track authentication attempts, permission changes, and system restarts. These events may indicate intrusion or misconfiguration.
Cloud and Container Logs
In modern deployments, many logs come from managed cloud services or containerized workloads. Each has its own structure and delivery method.
For example, Kubernetes generates logs at two main levels. These are container-level logging (from pods and their containers via stdout/stderr) and node-level logging (from the node's operating system and kubelet). Additionally, Kubernetes control plane components generate logs that must be collected separately from master nodes. Tools like Fluent Bit or Fluentd collect these logs and send them to platforms such as Loki.
Cloud providers offer native logging services such as Amazon CloudWatch, Google Cloud Logging, and Azure Monitor. These services provide built-in log collection for their cloud-native resources. But some also require agent installation on virtual machines.
Managing these logs efficiently requires careful configuration. Without proper retention and filtering rules, cloud logging costs can grow quickly as data volume increases.
Network and Firewall Logs
Network and firewall logs show how traffic flows through your infrastructure. They record connection attempts, packet drops, latency patterns, and bandwidth usage. These logs are essential for diagnosing connectivity issues, performance bottlenecks, and security threats.
For example, if users in a specific region experience slow loading times, network logs can help identify whether the issue stems from a congested route, a blocked port, or a misconfigured DNS setting. Firewall logs, on the other hand, reveal unauthorized access attempts or suspicious inbound traffic.
In large environments, combining network logs with application and system logs offers full visibility into how requests travel across components. This correlation helps distinguish between network-level and application-level issues.
Each log source tells part of the story, but only when aggregated do they form a complete view of your infrastructure.
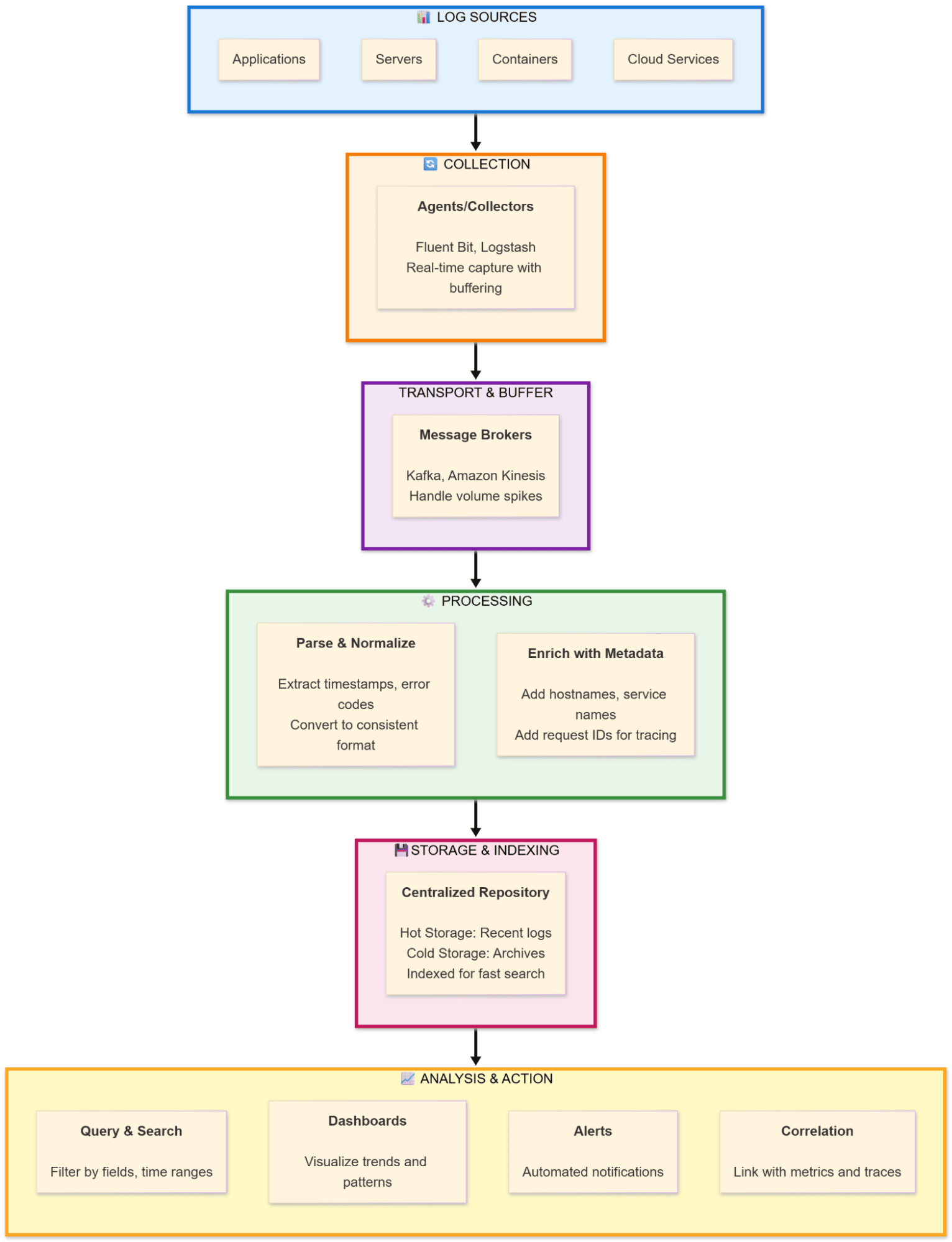
How Log Aggregation Works
Log aggregation follows a structured process that turns scattered log files into a unified, searchable source of truth. Each stage plays a role in ensuring that logs retain accuracy, structure, and context while remaining accessible for analysis, as shown below:
.png)
Identifying Log Sources
The process starts by identifying where logs originate within your environment. Each component of a system records specific types of information, such as application performance, network activity, or database transactions. Understanding what each source contributes helps determine which logs are essential to collect and how they fit into the overall monitoring strategy.
For example, an API service might log request paths and response times, while a load balancer records connection counts and errors. Categorizing these logs by their purpose and importance makes it easier to decide what to retain, what to sample, and what to archive. You also need to consider the sensitivity of each log source, since some may contain credentials or user data that require secure handling.
Log Collection
After identifying sources, the next step is collecting logs efficiently. Log collectors or agents capture data in real time and forward it to a central location. These tools can read from local log files, listen to system outputs, or connect through APIs.
The choice of collector depends on your needs: Fluent Bit is a lightweight agent ideal for containers and edge devices where performance is critical. Fluentd offers a flexible, plugin-driven approach for diverse data sources. Logstash handles complex data filtering and enrichment, suited for scenarios requiring extensive data transformation. In a containerized setup, for instance, a lightweight collector like Fluent Bit can capture logs from multiple pods and send them to a single endpoint. Reliable collection ensures that data gaps do not appear during outages or high load. Most agents use buffering and retries to guarantee delivery, so logs are not lost if connectivity drops.
Transport and Buffering
Once collected, logs move through a transport layer that delivers them to the aggregation platform. Message brokers like Kafka or managed services such as Amazon Kinesis, etc, handle bursts in log volume. These systems temporarily buffer data and maintain order, preventing overloads at the destination. Monitoring buffer size and delivery rate ensures logs continue flowing smoothly even when volume spikes.
Log Parsing and Normalization
Raw log data from different systems uses different formats. Parsing extracts the useful parts, timestamps, error codes, and message text. On the other hand, log normalization converts them into a consistent structure. This makes searching and filtering possible across all sources.
If a web server logs plain text and an application emits JSON, normalization ensures both align to the same schema. This consistency is vital for correlating events and troubleshooting problems that span multiple components.
Log Enrichment
After normalization, enrichment adds extra context to each log. Metadata such as hostnames, service names, and request IDs turn basic entries into complete, traceable records.
Suppose a user action triggers a chain of events through several microservices. Enrichment allows those logs to share a common identifier, so you can follow the request from start to finish. It reveals how different parts of the system interacted and where an issue began.
Storage and Indexing
Logs are then stored in a centralized repository that supports high-volume ingestion and fast search. Hot storage keeps recent logs accessible for investigations, while older ones move to cheaper tiers. Indexing organizes the data so queries remain fast even at scale.
Compression, partitioning, and retention rules help balance cost and performance. The goal is to store enough data for analysis without overwhelming your infrastructure or budget.
Querying, Analysis, and Alerting
Once indexed, logs can be explored using search queries or visual dashboards. You can filter by fields such as service name, region, or error type to find relevant events quickly. Visualization tools help identify spikes, anomalies, or performance trends.
Alerting adds automation. You can define rules to detect unusual activity, such as repeated failed logins or elevated error rates. When triggered, these alerts notify your team through preferred channels so action can be taken immediately.
Observability and Correlation
Logs gain more value when correlated with metrics and traces. A trace ID can connect a slow API request in your logs to a latency spike in your metrics dashboard. This relationship helps pinpoint the root cause faster and gives you a complete picture of how your system behaves.
For example, imagine an online booking service where users occasionally see payment errors. With aggregated logs, you can query all failed transactions over the past hour, trace each through the backend services, and find that all failures originate from a single database node. The fix becomes clear without manually searching through scattered files.
Common Use Cases for Log Aggregation
Log aggregation is more than a technical requirement; it directly supports how systems are maintained, optimized, and secured. When all operational data is collected in one place, patterns emerge that help you understand both the technical and business sides of your infrastructure. The following are some of the most common ways aggregated logs are used to improve system reliability and decision-making.
1. Troubleshooting and Incident Response
When an issue occurs, searching through logs from multiple servers manually can slow down diagnosis. Log aggregation tools centralize these logs, allowing you to trace an event’s root cause across services. For example, when a request fails, you can follow its journey through the load balancer, API gateway, and backend services in one place. This makes it easier to detect the sequence of events that led to an error and recover faster.
2. Performance Monitoring
Aggregated logs reveal how efficiently your applications and infrastructure perform under load. By analyzing latency, request rates, and resource usage over time, you can identify slow endpoints, capacity bottlenecks, and memory leaks before they impact users. Many organizations integrate their log aggregation layer with metrics and tracing systems to get a complete view of system health.
3. Security and Compliance Auditing
Centralized logs provide a verifiable trail of all system activity, which is essential for detecting unauthorized access and meeting compliance standards. Security teams can search for suspicious login attempts, failed authentications, or privilege escalations across multiple systems in real time. Log aggregation also helps maintain long-term storage of audit trails, which supports incident investigations and regulatory requirements like GDPR or HIPAA.
4. Observability in Distributed Systems
In microservice architectures, each service runs independently and generates its own logs. Log aggregation helps correlate these distributed logs into a unified flow, showing how a user request passes between services. This end-to-end visibility is critical for debugging complex architectures, where a single issue might cascade across multiple components.
5. Business and Operational Insights
Beyond technical troubleshooting, log data can also uncover trends that guide product and business decisions. For example, analyzing aggregated logs can show user behavior patterns, geographic traffic distribution, or how often certain features are used. This data can inform capacity planning, A/B testing, and performance tuning, helping you make evidence-based decisions.
When applied consistently, log aggregation improves visibility and builds a foundation for proactive monitoring and intelligent automation.
Key Benefits of Log Aggregation
Effective log aggregation changes how you understand and manage your systems. Instead of reacting to issues, you gain continuous insight into system health, security, and performance. The benefits extend across engineering, operations, and business teams, as aggregated logs become the foundation for data-driven decisions.
- Centralized Visibility
When logs are scattered across servers, containers, and cloud services, identifying the source of a problem becomes time-consuming. Aggregation brings all that data into one searchable platform for log analysis. This makes it easier to analyze events across systems, detect patterns, and monitor infrastructure in real time without switching between tools. - Faster Troubleshooting and Root Cause Analysis
Aggregated logs make it easier to identify where failures occur. Instead of piecing together information from multiple sources, you can trace the full path of a request and see exactly where it failed. This reduces the time needed to diagnose and fix problems, improving reliability and minimizing downtime. - Improved Security Posture
Centralized logs help detect and respond to threats faster. When data from firewalls, access logs, and application layers is correlated, unusual activity stands out more clearly. Automated alerts ensure you are notified of potential breaches or suspicious patterns before they escalate. - Simplified Compliance and Auditability
Many compliance frameworks require visibility into all system activity. Log aggregation helps maintain structured, timestamped records of operations. When audits arise, you can quickly retrieve evidence to demonstrate compliance with standards like SOC 2 or ISO 27001. - Better Collaboration Across Teams
When logs are centralized, development, operations, and security teams work from the same information. This improves communication, supports faster incident reviews, and helps everyone act on consistent data. - Foundation for Observability
Log aggregation supports a complete observability strategy when combined with metrics and traces. This integrated view allows you to understand not just that a problem occurred, but also why it happened and how to prevent it.
These benefits make log aggregation essential for modern infrastructure. Yet, as systems expand and log volume increases, managing data pipelines and maintaining performance creates new challenges.
Challenges in Log Aggregation
While log aggregation delivers clear value, it also introduces technical and operational challenges that grow with scale. Collecting, processing, and storing millions of log events across distributed environments requires careful planning and resource management. Without it, visibility can decline instead of improving.
- High Data Volume and Storage Costs
Logs grow rapidly, especially in cloud-native environments where microservices and containers generate events continuously. Storing every log indefinitely becomes expensive. The challenge is deciding what to retain, what to discard, and how to compress or archive data without losing critical context. - Complexity of Data Parsing and Normalization
Logs come in many formats: JSON, plain text, XML, and vendor-specific structures. Before analysis, this data needs to be normalized so that fields like timestamps, user IDs, or error codes align across sources. Inconsistent parsing can lead to incomplete searches and inaccurate insights. - Scalability and Performance Bottlenecks
As log volume increases, the ingestion pipeline must scale to handle spikes in data without losing events. Poorly designed pipelines can lead to delays in log indexing or dropped messages, both of which reduce the reliability of monitoring and alerting systems. - Noise and Signal-to-Noise Ratio
Most systems generate a large amount of routine data that can overwhelm the logs that actually matter. Sifting through repetitive or low-value logs to find the relevant ones becomes difficult without filtering, sampling, or intelligent grouping mechanisms. - Security and Data Privacy Risks
Logs often contain sensitive information such as IP addresses, API keys, or user identifiers. Aggregating them into a central platform introduces privacy and security concerns. Strong access controls, encryption, and redaction policies are essential to protect this data. - Integration with Existing Tooling
Many organizations use a mix of monitoring and alerting tools. Ensuring smooth integration between log aggregation systems, dashboards, and alert pipelines can be challenging, especially when working across hybrid or multi-cloud environments. - Maintaining Context Across Distributed Systems
In microservice architectures, a single transaction may span multiple services, each generating its own logs. Without correlation IDs or consistent tagging, connecting these events into a coherent trace is difficult, making root cause analysis slower and less reliable.
These challenges show that log aggregation is not just about collecting data but about managing it intelligently.
Best Practices for Effective Log Aggregation
The process of log aggregation must ensure data is structured, scalable, and easy to interpret under pressure. The following practices will help you keep log aggregation efficient, reliable, and ready for real-world demands.
- Define Clear Logging Standards Early
Before aggregating logs, establish a consistent format for how logs are generated across applications and services. Standardizing fields such as timestamps, request IDs, and log levels makes searching and correlation much easier later. Structured logging in formats like JSON helps tools parse data accurately. - Tag and Contextualize Your Logs
Always include metadata that identifies where logs come from, such as service name, environment, or region. This context allows you to filter and analyze logs precisely when investigating issues. For example, tags can help isolate problems affecting only one region or deployment. - Filter and Sample Intelligently
Not all logs are equally useful. Use filters to discard repetitive or low-value log data, such as routine health checks, and apply sampling techniques when dealing with high-volume data. This reduces storage costs while preserving visibility into the most important activity. - Secure Your Log Data
Since logs can contain sensitive information, always encrypt them in transit and at rest. Limit access through role-based controls, and avoid logging personally identifiable or confidential data whenever possible. Implement data retention policies that automatically delete outdated logs. - Ensure Scalability and Fault Tolerance
As systems grow, the log pipeline must scale with them. Design architectures that can handle data bursts, such as through buffering or message queuing systems like Kafka. Fault-tolerant designs prevent data loss even when collectors or storage layers fail. - Correlate Logs with Metrics and Traces
Logs are most useful when viewed alongside metrics and traces. Correlation helps you understand not just when an issue happened, but why. Use consistent identifiers across observability data to connect the dots between latency spikes, failed requests, and log events. - Automate Alerts and Dashboards
Manual analysis slows down response time. Automate alerts for critical patterns, such as error spikes or failed authentications, and create dashboards for real-time visibility. These tools help detect anomalies before they turn into outages. - Continuously Evaluate Cost and Retention Policies
Reassess your retention and storage policies regularly. As your environment grows, so does log volume. Balance the need for historical data with cost efficiency by setting tiered retention strategies, keeping detailed logs for short periods, and summaries for long-term insight.
Adopting these practices will turn raw log collection into a structured and manageable observability layer. But to implement these principles effectively, you need to look for the right aggregation tool.
What to Look for in a Log Aggregation Tool
Choosing the right solution should simplify your workflow instead of adding complexity. It should help you move from raw data to meaningful insights quickly and reliably. Here is what you should look for:
- Scalability and Performance
A good tool must handle large and unpredictable log volumes without performance drops. As your infrastructure grows, the system should scale horizontally to support higher ingestion rates while maintaining real-time indexing and search capabilities. - Flexible Data Collection
As you have seen, log data comes from many sources. The tool should support multiple data collectors and agents, integrate with common logging frameworks like Fluentd or Logstash, and provide APIs for custom data sources. - Structured Storage and Query Efficiency
Aggregated logs are only useful if you can search and analyze them efficiently. Look for tools that store logs in a structured, indexed format that allows fast querying using filters, time ranges, or metadata fields. This helps reduce response times during troubleshooting. - Powerful Filtering and Enrichment Capabilities
Before logs are stored, they often need to be parsed, cleaned, and enriched with contextual information such as region, service, or environment. A strong log aggregation tool should offer pipeline features for transforming and tagging logs before indexing them. - Integration with Monitoring and Alerting Systems
Logs should not exist in isolation. Choose tools that integrate with your monitoring stack, alerting systems, or observability platforms. This lets you trigger alerts from specific log events or correlate logs with metrics and traces for a complete view of incidents. - Security and Compliance Features
The tool should support encryption, access control, and redaction of sensitive data. Compliance reporting is equally important, especially if you work within regulated industries. Audit trails, immutable storage, and data retention controls help meet those standards. - Cost Management and Retention Control
Since log volume grows fast, look for tools that offer flexible retention settings, tiered storage, and compression options. Cost visibility is key. A good platform should show you how much each service or source contributes to your total storage cost. - Ease of Use and Visualization
A clear interface and effective visualization tools make it easier to interpret data. Dashboards, timeline views, and contextual search help you connect the dots between different events faster, especially when responding to live incidents.
These ensure your log aggregation setup remains sustainable. One of such tools is groundcover.
How groundcover Transforms Log Aggregation Into Actionable Observability
It is now clear that choosing a log aggregation tool is about more than collecting data. It’s about how quickly you can turn that data into understanding. groundcover builds on the principles of efficient log management by adding intelligence, context, and automation to every stage of the process. Here is how it allows you to see what matters in real time and act before small issues become outages.
Unified Data Pipeline
groundcover connects directly to your infrastructure, capturing logs from applications, containers, and cloud environments without heavy setup. It normalizes data automatically and feeds it into a single, structured pipeline. This consistency ensures that every log carries the right context, making searches and analysis faster and more reliable. You can also configure custom pipelines using Vector transforms for additional normalization, giving you full flexibility to manipulate data as it flows through the system.
Context-Rich Insights
Instead of showing raw log lines, groundcover enriches them with metadata from metrics and traces. This allows you to trace the root cause of performance issues directly from a metric anomaly to the specific log event behind it. Contextual data shortens investigation time and helps identify patterns that would otherwise go unnoticed.
Intelligent Cost Optimization
Log storage grows expensive as systems scale. groundcover tackles this with volume-agnostic pricing based on host count rather than data ingestion, giving you predictable costs regardless of log volume. You retain full control over retention periods without affecting subscription costs, and can configure log pipelines to filter or drop logs at the sensor level. Cost visibility features help you understand resource consumption across your infrastructure.
Automated Correlation and Visualization
groundcover connects related events across your systems automatically. When an issue occurs, you can move from a service-level alert to the related logs and traces in seconds. Its visual interface makes it easy to navigate between components, improving both speed and accuracy during troubleshooting.
Native Observability Integration
Logs, metrics, and traces work together in groundcover. By unifying them in one environment, you gain a complete picture of how your infrastructure behaves under different conditions. This integration removes blind spots and ensures that every event can be traced across the full system.
groundcover simplifies log aggregation without losing technical depth. It gives you immediate visibility and context, helping you move from data collection to real-time understanding.
FAQS
What volume or scale thresholds make self-managed log aggregation impractical?
There's no universal threshold. The decision depends on operational expertise, infrastructure costs, and team capacity rather than volume alone. Organizations successfully manage hundreds of gigabytes to terabytes daily with proper expertise, but self-managed solutions require in-house expertise and dedicated personnel to maintain as complexity grows. Consider managed solutions when maintaining pipeline stability, query performance, or implementing advanced features consistently exceeds your team's capacity.
How do log aggregation and metrics/tracing work together in observability?
Each offers a different lens. Metrics detect that something is wrong, traces reveal where it happens, and logs explain why. Linking them with shared identifiers like trace IDs lets you move from an alert to the exact log event behind it. This connection speeds up investigations and preserves full context during incidents.
How can groundcover help reduce log ingestion costs and simplify aggregation?
groundcover reduces costs through host-based pricing (not volume-based), filtering logs at the sensor level before they reach storage, and efficient columnar storage via ClickHouse. It simplifies aggregation by automatically normalizing different log formats and natively correlating logs with metrics and traces. You can configure retention independently and set pipeline rules using Vector transforms to drop low-priority logs before storage.
Conclusion
Log aggregation turns fragmented system data into insight that helps teams act quickly and confidently. When managed well, it supports faster troubleshooting, better performance, and stronger security. Tools like groundcover make this process more effective by simplifying data collection and analysis, ensuring observability remains proactive rather than reactive.





